Cargando



UML - Diagramas de Actividades Avanzado

En este tutorial veremos como crear rutas recurrentes e indicaciones, además de utilizar un ejemplo más complejo para demostrar como nos puede quedar un diagrama de actividades completo en el UML.


mar 04 2014 02:50
Profesional
mar 04 2014 02:53
Dentro de un diagrama de actividades podemos representar varias situaciones adicionales que ocurren en un proceso, esto aparte de él cambio de una actividad a otra y de las tomas de decisiones, por ejemplo podemos ejecutar dos vías de forma simultánea, lo que llamamos en UML rutas recurrentes e inclusive también podemos enviar indicaciones que harán que se ejecuten otras actividades, por nombrar algunas.

Rutas recurrentes

Existen ocasiones en las cuales nuestra actividad se deberá separar en dos caminos y al contrario de las decisiones donde se cumple una ruta u otra, tendremos que hacer que ambos caminos se ejecuten simultáneamente, a esto llamamos rutas recurrentes, una vez que ambas actividades recurrentes hayan terminado unirán sus caminos para seguir la ejecución del diagrama.

Estas rutas recurrentes las representamos con una línea horizontal más gruesa y de ella derivan las flechas que llevan a las actividades a ejecutar, luego convergen en otra línea gruesa como la que dio inicio a la ruta recurrente y lleva a un camino en común.

Veamos a continuación un ejemplo de lo que estamos describiendo:

uml_diag_actividades_avanz.jpg


Indicaciones

Durante nuestro recorrido de actividades es posible enviar indicaciones a otras actividades, causando que estas se ejecuten, para representar el envío de indicaciones utilizamos la figura pentágono, donde el pentágono normal enviará la indicación y un pentágono convexo recibirá dicha indicación y ejecutará la actividad correspondiente.

Veamos en el siguiente gráfico a que nos estamos refiriendo:

uml_diag_actividades_avanz2.jpg


En este ejemplo particular vemos que la indicación es el cambio de canal, esto genera que se ejecute una actividad llamada mostrar nuevo canal y actúa sobre el objeto televisión.

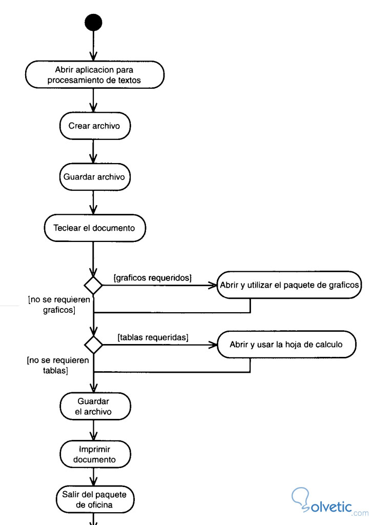
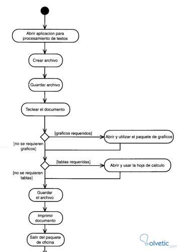
Ejemplo de Diagrama de Actividades

Vamos a realizar un ejemplo de cómo crear un documento, de esta forma aplicaremos un caso más apegado a la realidad al crear un diagrama.

Primero vamos a resumir los pasos a realizar:
  • Abrir la aplicación de procesamiento de texto.
  • Crear un archivo nuevo.
  • Guardar el archivo con un nombre único en un directorio.
  • Ingresar el contenido del documento.
  • Complementar con gráficos o tablas el contenido.
  • Guardar nuevamente.
  • Imprimir.
  • Cerrar la aplicación de procesamiento de texto.
Veamos ahora en la siguiente imagen que nos representa al diagrama correspondiente con los pasos descritos anteriormente:

uml_diag_actividades_avanz3.jpg


Como podemos observar, lo que describimos en unos pocos pasos se transforma en un diagrama que aunque no es muy extenso es bastante amplio y simple, gráficamente podemos ver como cada punto representa a una actividad e inclusive tenemos dos puntos de toma de decisiones que nos generan actividades extra.

Otra particularidad que vemos es que podemos pasar de una toma de decisión a otra, no necesariamente tenemos dos opciones definidas, podemos según el resultado de la primera toma, pasar a una segunda y así sucesivamente, claro esto en exceso pudiera hacer poco legible el diagrama.

Con esto finalizamos este tutorial aprendiendo que este útil diagrama se presta para representar de forma detallada y visual lo que realizan las actividades para un determinado proceso en nuestro sistema.

¿Te ayudó este Tutorial?


Sin comentarios, sé el primero!

No esperes más y entra en Solvetic
Deja tus comentarios y aprovecha las ventajas de la cuenta de usuario ¡Únete!